公司打包兼职靠谱不,兼职员工签协议要注意哪些?

“公司打包兼职,日结高薪,上手简单”,这样的招聘信息在各类平台层出不穷,对于寻求灵活收入的学生、宝妈或待业者而言,似乎是一份唾手可得的理想工作。然而,在这层诱人外衣之下,兼职打包工作靠谱吗这个问题的答案往往并非简单的“是”或“否”,而是充满了变数与陷阱。这些看似门槛极低的岗位,实则良莠不齐,许多都暗藏着精心设计的套路,让求职者不仅难以获得预期的报酬,甚至可能蒙受经济损失。想要拨开迷雾,关键在于建立一套系统的辨别与防御机制,而这一切的起点,便是对那份决定双方权责的协议保持高度警惕。
首先,我们必须解构“打包兼职”这一模式本身可能潜藏的风险。打包工作的核心是“计件薪酬”,这本身就为后续的纠纷埋下了伏笔。其一,是标准模糊化。招聘方宣称的“一元一件”听起来很美,但实际操作中,可能会附加极其严苛的包装标准,如折角必须90度、胶带不能有气泡、标签粘贴位置误差不得超过毫米级。任何微小的瑕疵都可能成为拒收或压价的理由,最终导致你辛苦数小时的成果被轻易否定,时薪远低于最低标准。其二,是物料供应的猫腻。一些不法中介会要求兼职者预先支付“材料押金”或“设备使用费”,承诺工作结束后返还。然而,一旦你交了钱,对方可能会以物料损坏、数量不符等借口克扣押金,甚至直接失联。这正是如何辨别兼职骗局的核心一课:凡是需要你先掏钱的兼职,无论理由多么冠冕堂皇,都应立刻亮起红灯。其三,是效率的陷阱。打包工作看似简单,但长时间的重复性劳动极易导致身心疲惫,效率递减。招聘广告中描绘的“轻松日入数百”往往是基于理想化、不间断的高强度劳动,对于普通兼职者而言,实际收入可能大打折扣,形成一种“体力的透支”与“回报的落差”之间的巨大心理落差。
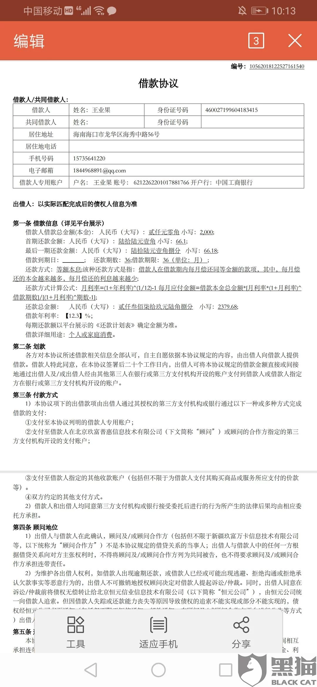
面对这些潜在风险,法律武器——也就是那份协议,成为了保护我们自身权益最坚实的盾盾。因此,深入理解兼职协议注意事项,是每个兼职者上岗前的必修课。一份正规、公平的兼职协议,应当清晰、无歧义地包含以下几个核心要素。第一,主体信息。必须明确列出用人单位的全称、地址、联系方式,并核实其工商注册信息。一个连基本信息都含糊其辞的公司,其可信度几乎为零。第二,工作内容与薪酬结构。这是协议的重中之重。对于打包工作,必须详细约定计件单价、薪酬结算周期(是日结、周结还是月结)、支付方式(银行转账最稳妥,警惕现金或微信私下交易),以及是否存在最低工资保障。同时,要明确约定质量验收标准,最好能有书面化的样品图片或文字描述作为附件,避免口头承诺带来的“扯皮”。第三,工作时间与地点。即便是兼职,也应约定大致的工作时段和总时长,防止被无限制地延长劳动时间。第四,双方的权利与义务。除了你应完成的工作外,还应明确公司方提供的条件,如工作环境、工具、物料等。第五,协议的变更、解除与终止条件。明确在何种情况下可以提前终止协议,以及是否需要支付违约金,确保自己拥有“随时抽身”的权利。对于兼职性质,通常适用的是非全日制用工合同,我国法律规定其平均每日工作时间不超过四小时,每周累计不超过二十四小时,且劳动报酬结算周期最长不得超过十五日。了解这些法律红线,能让你在谈判时更有底气。
然而,仅仅知道要看什么是远远不够的,更重要的是如何将这份审慎落实到行动中,尤其是在经验相对不足的学生群体中,学生兼职避坑指南就显得尤为实用。第一步,进行多渠道信息交叉验证。不要轻信单一招聘平台的广告,尝试将公司名称+“兼职”、“骗局”等关键词在搜索引擎、社交媒体上进行检索,看看是否有前人的“血泪史”。第二步,坚持实地考察。如果条件允许,一定要去工作地点看一看。一个正规的运作场所,其环境、管理氛围都与皮包公司有天壤之别。观察现场的员工状态,与正在工作的兼职者简单交流几句,往往能得到最真实的信息。第三步,坚守“零费用”底线。无论对方以“工服费”、“培训费”、“建档费”还是任何名目收费,都要果断拒绝。正规企业招聘员工,不会向求职者收取任何费用。第四步,绝不签署空白协议。任何让你先签字、后填内容的协议都是无效的,更是危险的。必须逐字逐句阅读所有条款,对于不明白或不合理的部分,要勇于当场提出疑问并要求修改。如果对方态度蛮横或含糊其辞,这本身就是强烈的危险信号。第五步,保留一切证据。从招聘聊天记录、协议原件,到每次的工作打卡记录、工资发放凭证,都应妥善保存。这些看似琐碎的材料,在发生纠纷时,就是你维权的有力武器。
归根结底,兼职市场如同一片复杂的生态,既有真诚的机遇,也有伪装的捕食者。我们无法要求世界一片净土,但可以武装自己,成为一个聪明的“猎手”。面对打包兼职这类工作,与其盲目乐观,不如多一分理性和审慎。从质疑“兼职打包工作靠谱吗”开始,到深入研究“兼职协议注意事项”,再到实践中运用“如何辨别兼职骗局”的技巧,并牢记“非全日制用工合同”的法律框架,这一系列的动作,构建起的是一道属于你自己的安全防火墙。真正的安全感,并非源于外部的甜蜜承诺,而是根植于内心的审慎与对自身权益的清醒认知。当你手握一份权责清晰的协议,心中装着一套完整的防御逻辑时,你才能在灵活用工的浪潮中,既赚到钱,也保住尊严与权益,让每一次兼职经历都成为一次有价值的成长,而非一次懊悔的教训。