假期兼职保洁签啥协议?工资走公账咋弄?

假期兼职保洁签啥协议?工资走公账咋弄?

投身假期兼职,尤其是保洁服务,是许多人赚取收入、体验社会的方式。但当我们满怀期待地准备开工时,两个现实问题便迎面而来:签什么协议才算有效?工资要求走公账具体该如何操作?这并非是繁文缛节,而是保障你我作为劳动者合法权益的第一道防线,也是从零工经济向专业化职业身份转变的关键一步。处理得当,这份短暂的经历将不仅是收入上的补充,更是一堂生动的职场权益课。

一、协议的本质:不止是“一张纸”,而是权利的游戏规则

许多兼职者,尤其是学生,常常认为“大家都是口头约定,没必要那么正式”,或者对方提供一张简单到只有姓名和金额的“收据”就万事大吉。这种想法潜藏着巨大风险。一份严谨的协议,其核心价值在于将模糊的口头承诺,转化为清晰、可追溯的法律事实。它界定了工作范围、薪酬标准、支付时间以及双方的责任与义务,是避免“扯皮”的最有力武器。那么,兼职保洁签什么协议有效?答案并非唯一,主要取决于用工的性质,通常涉及两种类型:非全日制用工劳动合同劳务协议。理解非全日制用工与劳务协议区别,是选择正确协议的前提。

非全日制用工劳动合同,受《劳动合同法》调整。它的特征非常明确:劳动者在同一用人单位一般平均每日工作时间不超过四小时,每周工作时间累计不超过二十四小时。在这种模式下,即便你是兼职,也与正式员工一样,受到劳动法的保护。雇主必须按时足额支付薪酬,且劳动报酬结算周期最长不得超过十五日。虽然法律允许不为非全日制员工缴纳社会保险(除非地方有特殊规定或双方另有约定),但它在工伤认定、最低工资标准等方面提供了更强的保障。如果你的工作是长期、稳定、有规律,且符合上述时间特征,争取签订非全日制用工劳动合同对你更为有利。

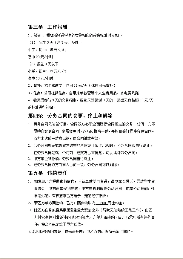
更为普遍的,则是临时保洁工劳务合同范本所代表的劳务协议。这是一种民事合同,受《民法典》调整。它更侧重于“完成某项工作”这个结果,而非“提供劳动”这个过程。在这种关系下,你并非公司的“员工”,而是独立的“服务提供方”。公司对你没有劳动法意义上的管理权,比如不能对你进行员工式的考勤或纪律处分,主要关心的是你是否按时、按质完成了约定的保洁任务。协议中必须明确写清:服务内容(如:负责A区域三室一卫的日常保洁,包括但不限于地面除尘、桌面擦拭、卫生间清洁消毒)、服务地点、服务时间(是固定时间还是项目制)、报酬计算方式(按小时、按天还是按整体项目)、支付方式与时间(比如每月5日通过银行转账支付上月费用),以及最重要的——安全责任条款。例如,在保洁过程中因自身原因造成人身伤害,或因操作不当损坏客户财物,责任应如何划分。一份优秀的劳务协议,甚至会约定是否需要购买意外伤害保险。切忌直接从网上下载一个临时保洁工劳务合同范本不假思索地使用,务必根据实际情况逐一核对、修改,确保条款与双方的真实约定完全一致。

二、公账的内涵:从“私底下”到“阳光下”的价值跃升

谈完协议,我们来看另一个核心问题:兼职保洁工资走公账流程。所谓“走公账”,即指用人单位通过对公账户,将你的劳务报酬以公司经营成本的名义,正式支付给你,并依法履行代扣代缴个人所得税的义务。这与你收到微信、支付宝转账,或对方老板用私人账户给你的现金,有着本质区别。后者是“私账”交易,游离于监管之外,看似方便,实则隐患重重。

要求工资走公账,首先意味着你的收入被官方承认和记录。这笔钱不再是“灰色收入”,而是你合法的、可被证明的劳务所得。这份收入证明在未来可能派上大用场,比如申请银行信用卡、办理贷款,甚至在某些城市的落户积分评估中,稳定的合法收入记录都是一个加分项。其次,公账支付为你的权益上了“双保险”。一旦发生薪酬纠纷,银行流水就是最直接的、无可辩驳的证据,远胜于聊天记录或口头承诺。你不必再费心去证明“我确实干了活,他确实没给钱”。

对于用人单位而言,公账支付同样是合规经营的必然要求。他们支付给你的报酬可以作为“劳务费”或“服务费”入账,在计算企业所得税时予以税前扣除,降低企业税负。而用私账支付,不仅无法抵扣,还可能被税务机关认定为账外经营,面临补税、罚款甚至更严重的法律后果。因此,一个正规、有远见的公司,是乐于走公账的。

那么,具体的兼职保洁工资走公账流程是怎样的呢?通常分为四步。第一步,在签订合法有效协议的基础上,你需要向公司提供两个关键信息:你的身份证正反面照片或复印件(用于税务申报的实名认证)和你本人的银行卡号及开户行信息。第二步,公司财务或人事部门会在当地地税系统的“自然人税收管理系统”中,将你的信息录入为“临时纳税人”。第三步,在约定的支付日,财务会根据协议金额,制作支付凭证,并通过公司的对公账户将款项转账至你的个人银行卡。在操作转账的同时,系统会自动计算并代扣你应缴纳的个人所得税,你收到的是税后工资。第四步,支付完成后,你可以向公司申请开具一张发票或盖有公章的支付证明,作为你本次劳务收入的最终凭证。这个过程听起来复杂,但对于公司财务而言是常规操作,你只需配合提供准确信息即可。

三、税务的视角:依法纳税是现代公民的必修课

一提到“公账”和“代扣代缴”,很多人第一反应是“要交税了,到手的钱少了”。这种短视的看法,忽略了纳税行为背后更深层的价值。作为个人兼职如何合法纳税申报的问题,对于兼职者而言,主要涉及的是“劳务报酬所得”这一税目。根据现行税法,劳务报酬所得,每次收入不超过四千元的,减除费用八百元;四千元以上的,减除百分之二十的费用,其余额为应纳税所得额,适用超额累进税率。举个例子,你完成一个保洁项目,获得劳务报酬2000元,那么应纳税所得额为2000-800=1200元,适用税率为20%,应缴个人所得税为1200×20%=240元。你最终到手1760元。这笔240元的税款,是你作为社会贡献者履行的公民义务,它将用于城市建设、公共服务,最终惠及包括你自己在内的每一个人。

更重要的是,依法纳税记录正在成为个人信用体系中一个越来越重要的组成部分。一个清晰的、连续的纳税记录,是你经济活动稳定性的有力证明,是个人“无形资产”的积累。它表明你是一个负责任、有担当的个体。在现代社会,无论是商业合作还是个人发展,信用都是最宝贵的通行证。将兼职收入纳入合法轨道,是你主动构建和维护个人信用的开始。因此,主动了解并配合完成纳税流程,不是一种损失,而是一种前瞻性的自我投资。

四、心态的挑战:从“被动接受”到“主动争取”

当然,现实中你可能会遇到一些阻力。部分小微企业管理不规范,习惯于用现金或私账结算,认为走公账“麻烦”。面对这种情况,你需要展现出超越普通兼职者的专业素养和权利意识。你可以温和而坚定地向对方阐述签订正式协议和公账支付对双方的益处,特别是强调这能帮助公司合规抵扣成本,规避税务风险。多数理性的雇主在听完解释后,会愿意配合。如果对方依然强硬拒绝,那么你需要认真评估这份兼职的风险是否值得你去冒。

整个沟通过程,本身就是一次宝贵的职场锻炼。它教会你如何谈判、如何有理有据地表达自己的诉求、如何在维护自身权益的同时保持合作姿态。这种“主动争取”而非“被动接受”的心态,将使你在未来的任何职业道路上都走得更远、更稳。选择成为一名公账支付下的合规兼职保洁员,是你用行动宣告:我不仅提供体力劳动,更提供专业、透明、负责任的服务。

从签署一份权责分明的协议,到操作一笔清晰可循的公账转账,再到履行一次理所应当的纳税义务,这一整套流程,串联起的不仅仅是一份假期兼职的收入,更是一次关于规则、契约、信用与责任的深度实践。它让我们明白,任何一份工作,无论大小,都值得被尊重;任何一份收入,无论多少,都应该沐浴在法律的阳光下。当你不再是那个只关心到手多少钱的“小时工”,而是开始思考如何让自己的每一次劳动都合法合规、有根有据时,你就已经完成了从单纯劳动者到具备现代商业意识的“专业人士”的蜕变。这份收获,远比工资条上的数字更为厚重,它将内化为你职业生涯中一份坚实的基石。